Bloga geri dön
Sevgili Geleceği Yazanlar, merhaba!
Güzel bir yaz dönemi öncesi Android ile uygulama geliştirenleri ilgilendiren bir haberimiz var. Eski blog yazılarımızı takip edenler bilecektir, uzunca bir süredir Google'ın Android Developer sitesindeki öğretici yazıları Türkçe'ye tercüme edip sizlerle paylaşıyoruz.
Dün Android 301 seviyesinde Volley kütüphanesi ile ilgili içerikleri yayına aldık. Volley kütüphanesiyle Android uygulamalarınızdaki ağ işlemlerini basitçe ve daha önemlisi hızlıca gerçekleştirebiliyorsunuz. Standart HTTP işlemlerini gerçekleştirebilen kütüphanenin birçok faydalı özelliği mevcut. Hepsine "Verileri Volley ile Transfer Etmek" içeriğinden ulaşabilirsiniz.
Volley, ilk olarak 2013"teki Google I/O Konferansı'nda duyuruldu. Meraklısı için videosu şurada.

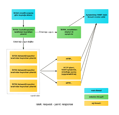
Volley ile temelde her işinizi "Request" sınıflarıyla gerçekleştiriyorsunuz. Kütüphanede, ne tür bir istek (request) yapacağınıza göre değişen, Request sınıfından türemiş farklı sınıflar da var. Yapacağınız isteği ayarladıktan sonra bu istekleri adına RequestQueue denilen kuyruğa gönderiyorsunuz ve sonucunu da Response olarak alıyorsunuz. İşte bu kadar basit!
Volley ile ilgili ayrıntılı bilgiyi yeni yayına aldığımız bu belgelerden edinebilirsiniz:
İnternete ve "bulut"a bağlantıyı esas alan uygulamalarınızla ilgili rehberlik etmesi için bir de şöyle bir ana başlığımız var: Bulut ve Bağlantı İçeren Uygulamalar Yaratmak
Google, Volley kütüphanesini kendi Git servisinden dağıtıyor. İsterseniz şu adresteki depoyu, Git ile kopyalayıp projenize kütüphane olarak ekleyebilirsiniz: https://android.googlesource.com/platform/frameworks/volley
Volley'i projenize Gradle vasıtasıyla da ekleyebilirsiniz. Böylece Volley'in olası bir güncellemesini otomatik olarak kullanmaya devam edersiniz. Bu ihtiyacı gören Çinli uygulama geliştiricisi Xiaoke Zhand, Github'ta android-volley isimli bir depo oluşturmuş. Deponun README dosyasında anlatıldığı gibi projenizin build.gradle dosyasındaki "dependencies" blokuna
[code]compile 'com.mcxiaoke.volley:library:1.0.+'[/code]
satırını eklemeniz yeterli olacaktır.
Bu yeni içeriklerin İnternet ile ilişkisi olan uygulama yazmak isteyenleri memnun etmesini diliyoruz. Dilerseniz Volley kütüphanesini kullanan uygulamalarınızı burada tanıtabilirsiniz.
Unutmadan! Eğitim içeriklerimize yazdığınız geribildirimleri gün gün okuyup değerlendiriyoruz. Volley kütüphanesini ve kullanımını anlatan eğitim içeriklerine yazacağınız geribildirimleri dört gözle bekliyoruz.
Esen kalın.